随着马耳他取消旅行限制并全面开放入境,在这个宜出行的黄金季节里,已有多组家庭陆续登陆马耳他,开启了新生活。
在沉醉于马耳他美景的同时,小编也收到了一些私信,询问在马耳他定居后就医保险的细节。
今天就跟大家分享一下马耳他就医保险的那些事儿:
看病分几个层级
1、如果只是简单的感冒、头疼、口腔溃疡等小毛病,可以直接在家附近的药店购买非处方药。部分药店配置有全科医生,也可以咨询药店内的全科医生,按照医生的诊断拿药。
2、可以选择找家庭医生上门或者去每个片区的Health Center医疗中心。马耳他全国按照居民居住地分为7 个片区(Floriana区、Paola区、Mosta区、Gzira区、Rabat区、Cospicua区、Gozo区),各片区都有一个24 小时运行的医疗中心,所有诊费免收,急诊用药免费。但马耳他实行医药分离,所以一般用药仍然需要患者凭处方自己去药房购买喔。如果家庭医生或者医疗中心能够确诊和治疗,就不必去其他医院了。如果家庭医生或者医疗中心不能确诊或者病情过重,则会将患者转介至更大的医院接受进一步的检查或住院治疗。
3、预约前往当地公立医院或者私立医院。马耳他最大的公立医院“圣母医院”是集医疗、科研、教学于一体的大型综合性医院,承载全国主要的医疗资源,提供日间诊疗、住院和急诊治疗。“圣詹姆斯医院”则是马耳他最大的私立医院,成立于1984年,是马耳他顶级的国际化私立连锁医疗机构,有五个分院,提供24小时医疗服务。
4、医院住院治疗之后的患者如果需要进一步康复治疗,医院的医生会将病人推荐到专门的康复医院做进一步的康复训练,直到病人可以康复出院。
有保险的话可以报销吗
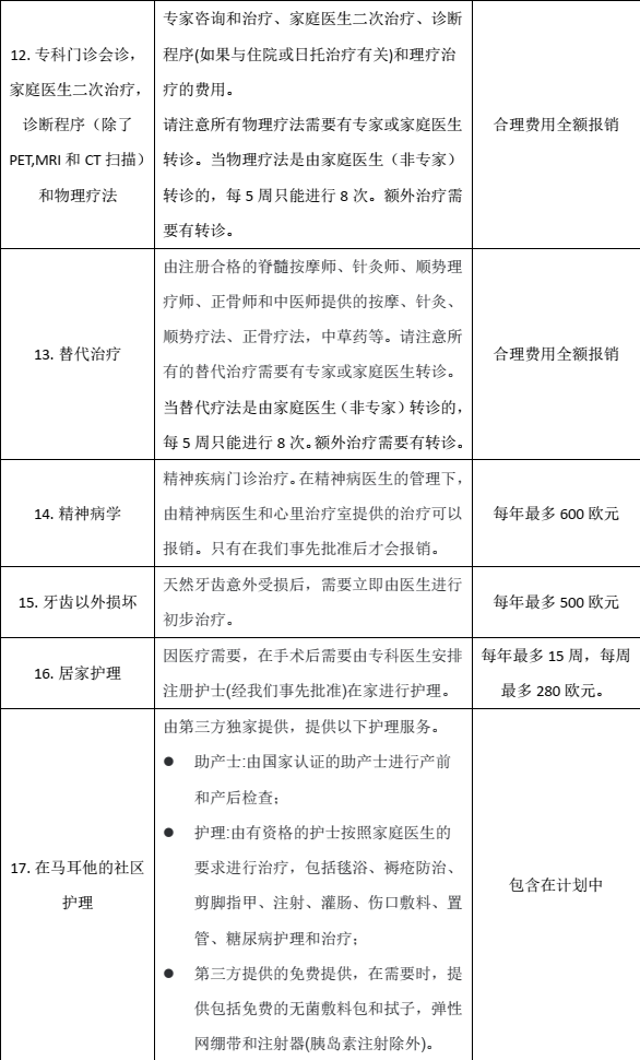
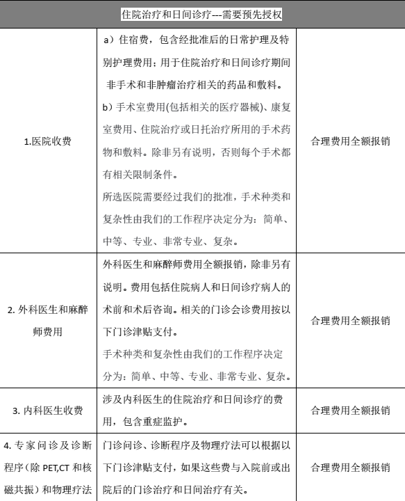
马耳他永居项目的申请人,按照身份局要求,需要购买保额至少3万欧元的健康保险作为投资的一部分。看病就医是否可以报销,需要根据您的具体就医情况,参照您所购买的健康保险覆盖范围。
以Atlas保险为例,年度报销额度15万欧元,理赔范围从住院治疗到外科手术、从专家问诊到肿瘤放射,涵盖范围非常之广。另外该保险适用于欧盟经济区、申根和欧盟、英国,即使您在马耳他境外就医,理赔范围内的就医花销也无后顾之忧。
附:Atlas保险报销Tips
1、如果需要做手术,并且提前知道手术日期,可以通过保险单上的电话联系保险公司。这种情况下保险公司将直接支付医疗费。
2、如果是医生、专家就诊或任何不需要医疗干预的情况下,可以自行支付医疗费后将带有自己和医生签字的索赔单、就诊收据等资料一同寄送给保险公司报销。
3、 如果急诊就医,可以致电保险公司,说明保单号,然后医院会负责处理相关费用问题。
最后,小编预祝所有已经登陆或者正在计划登陆马耳他的朋友们,都能在这里度过一段美好时光!



